首页
+
-
学院概况
一
学院简介
机构设置
历史沿革
学院电话
综合新闻
学院新闻
学术报告
热点新闻
暑期“三下乡”社会实践活动专题栏目
校友与基金工作
师资力量
院士风采
长江学者
国家杰青
万人计划
河南省特聘教授
校级特聘教授
黄河学者
博士生导师
硕士生导师
教师名录
行政教辅
教师档案
学科建设
学科设置
学科队伍
学科资源
人才培养
教育教学
本科生教育
研究生教育
科学研究
研究方向
项目成果
实验室
工程中心
主要团队
国际交流
国际合作
外籍专家
党团建设
党团动态
理论学习
招生就业
本科生招生
硕士研究生招生
博士研究生招生
联系方式
新闻作者:张宇 责任编辑:陈浩
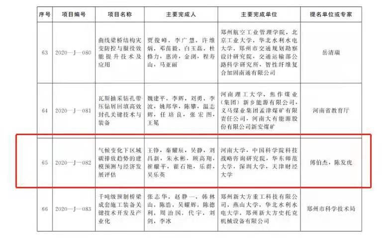
近日,河南省人民政府发布关于2020年度河南省科学技术奖励的决定。其中,我院的“气候变化下区域碳排放趋势的建模预测与经济发展评估”项目荣获2020年度河南省科学技术进步奖二等奖。